国办发〔2023〕29号
各省、自治区、直辖市人民政府,国务院各部委、各直属机构:
近年来,国务院办公厅会同各地区各有关部门,深入贯彻习近平总书记关于网络强国重要思想,认真落实党中央、国务院决策部署,依托全国一体化政务服务平台不断提升政务服务效能,“一网通办”能力显著增强,为创新政府治理、优化营商环境提供了有力支撑。但聚焦企业和群众所思所盼,实现政务服务从“能办”向“好办”转变仍然面临制度规范不够健全、业务办理不够便捷、平台支撑能力不足等问题,需加大力度持续推进和迭代创新,不断提升企业和群众的获得感和满意度。为系统总结政务服务效能提升“双十百千”工程经验,全面巩固实践成果,围绕为民办实事、惠企优服务、“高效办成一件事”,提高创造性执行效能,经国务院同意,现就依托全国一体化政务服务平台建立政务服务效能提升常态化工作机制提出以下意见。
一、聚焦急难愁盼,建立健全办事堵点发现解决机制
(一)畅通渠道,健全办事堵点主动发现机制。加强全国一体化政务服务平台投诉建议体系与“好差评”体系、12345政务服务便民热线、线上线下“办不成事”反映窗口、媒体机构留言板、领导信箱等渠道地对接联动,打造央地协同、部门联动、便捷高效的政务服务“总客服”,畅通堵点问题直达反馈通道。各地区各有关部门要多措并举强化与企业和群众的常态化沟通互动,主动发现办事堵点,及时掌握企业和群众办事中的急难愁盼问题。加强一体化政务服务工作联系和创新示范,建立全国一体化政务服务平台建设应用基层联系点,注重发挥市县级平台在直接联系和服务群众中的作用。
(二)接诉即办,健全办事堵点高效解决机制。针对企业和群众反映的政务服务办事堵点,各地区各有关部门应建立健全快速响应、限时整改、监督反馈的管理模式,实现受理、转办、办理、反馈、办结等全流程闭环管理。针对企业和群众普遍关注、反映强烈、反复出现,涉及责任不明或职责交叉等问题,通过建立专门台账、专班负责、联席会议等方式,强化跨部门、跨层级集中全会商、协同办理,推动清单管理、责任到人、限时办结。建立完善解决办事堵点办结回访、“回头看”核查等工作制度,确保堵点问题真正解决到位。
(三)趋势感知,健全堵点数据分析应用机制。各地区各有关部门要加强针对办事堵点的数据分析研究,查找政务服务优化、效能提升的薄弱环节,对苗头性、典型性、集中性问题提前研判,推动破解问题的关口前移,为优化流程、创新服务等提供参考,实现通过解决一个诉求带动破解一类问题、优化一类服务,不断推动解决发展所需、改革所急、基层所盼、民心所向的难点堵点问题,以民生“小切口”撬动政务服务能力“大提升”。
二、强化好办易办,建立健全服务体验优化机制
(四)建立高频服务清单管理、闭环优化机制。国务院各有关部门要聚焦与企业和群众生产生活密切相关的高频政务服务事项,加强各业务领域的工作统筹,逐步实现服务名称、服务内容等基本要素统一。各地区各有关部门要按照成熟一批、发布一批的工作原则,依托政务服务平台实现高频服务清单动态管理并定期发布。对于纳入高频服务清单的政务服务及便民服务,要组织专业机构、用户代表等开展测试使用并反馈优化意见,形成清单发布、应用建设、使用反馈、服务优化的闭环,切实将企业和群众经常使用的高频服务打造成为“好用”、“爱用”的精品服务。各地区各有关部门要探索开展“我陪群众走流程”、“政务服务体验员”等工作,邀请企业和群众体验政务服务,鼓励政务服务部门负责同志走进政务大厅、登录办事平台,看政策“懂不懂”、流程“通不通”、服务“优不优”、体验“好不好”,推动服务流程优化、体验提升。围绕“高效办成一件事”加强协同配合,依托全国一体化政务服务平台持续推动更多跨部门、跨层级“一件事一次办”,扩大“跨省通办”、“区域通办”范围,实现更多服务异地能办、就近可办。鼓励推广延时、错峰、“周末不打烊”等服务模式,满足群众差异化办事需求。
(五)强化新技术应用赋能机制。依托全国一体化政务服务平台,探索利用大数据、人工智能、区块链等新技术,分析预判企业和群众办事需求,通过智能问答、智能预审、智能导办等方式,建设企业服务空间和个人服务空间,提供智能化、个性化、精准化服务,推动惠企利民政策和服务“免申即享、直达直享、快享快办”。以政务服务码为载体,推进各类卡、码、证承载的数据互通和服务融合,以“码上办”推动服务“马上办”。持续梳理标准化、可复制、可推广的新技术应用,加强创新应用快速复用推广,及时对新技术赋能的效果、安全性等进行评估,降低新技术应用成本。
(六)完善经验推广和服务宣传机制。加强政务服务创新先进经验做法总结,建立经验推广常态化机制,选取一批在开展政务服务效能提升“双十百千”工程中形成的典型经验做法和有效制度机制在全国范围内复制推广(清单见附件),发挥创新示范作用,推动实现“一地创新、多地复用”。建设数字化创新应用案例库和应用推广中心,对地方和部门服务优化的先进经验和典型案例进行推广和共享应用。完善全国一体化政务服务平台服务宣传推广矩阵,多样化展示和推广“一网通办”服务应用,便利企业和群众了解和获取政务服务应用。
三、加强协同联动,建立健全平台支撑能力提升机制
(七)强化政务服务渠道统筹和线上线下协同服务机制,更好发挥公共入口作用。强化网上办事入口统筹管理和一体化服务,各地区各有关部门要依托全国一体化政务服务平台统一提供政务服务,推动涉及企业和群众办事的平台、网站、移动端等向各级政务服务平台整合。深化政务服务线上线下一体化,统筹线上线下政务服务资源,逐步实现线上线下无差别受理、同标准办理、同质量服务。进一步做好政务服务向基层延伸工作,依托基层服务中心、银行、邮政、公安等,推动更多政务服务以自助办、视频办、政务服务地图、数字化服务门牌等方式延伸至企业和群众身边。围绕老年人、残疾人等特殊群体需求,完善线上线下服务渠道,加快推进适老化改造和信息无障碍建设。
(八)优化政务数据有序共享机制,更好发挥公共通道作用。加快推动制定政务数据共享条例,明确数据提供、使用部门的权责义务,规范政务数据采集、共享、使用等流程。依托全国一体化政务服务平台数据共享枢纽,推动政务数据跨地区、跨部门、跨层级、跨系统、跨业务共享利用。强化政务数据目录编制,做好动态更新、同源发布。不断丰富和完善政务服务业务场景,提出数据和系统对接需求,分批次纳入国务院部门数据共享责任清单和垂直管理信息系统对接清单,强化条块联动、上下协同。各地区各有关部门要按照统一标准规范,持续做好政务数据汇聚、治理和大数据分析等工作,不断提高数据质量,以数据多跑路助力群众少跑腿。
(九)深化全国一体化政务服务平台持续赋能机制,更好发挥公共支撑作用。进一步发挥国家政务服务平台作为全国政务服务总枢纽的作用,强化跨地区、跨部门、跨层级业务协同和公共支撑。加大电子证照应用协同推进力度,动态化管理电子证照发证用证清单、建立健全共享服务体系,不断完善跨地区、跨层级互通互认、异议处理等工作流程,更好支撑企业和群众“免证办”、“免提交”。强化电子印章对接互认,推动制定电子印章管理办法,规范电子印章制发、管理和使用流程,建立健全电子印章跨层级签章和跨地区可信核验的配套管理体系,满足电子印章跨地区、跨部门流转验证需求。提升身份认证支撑能力,依托国家网络身份认证基础设施、国家法人单位信息资源库等,提高各级政务服务平台对自然人、法人用户及其他社会组织的核验能力,增加核验方式,增强安全性,防范化解冒用他人身份注册风险。
(十)细化全国一体化政务服务平台协同运营机制,持续提升平台服务能力。强化全国一体化政务服务平台业务、技术和安全的工作联动,顺畅央地之间、地方之间、国务院部门之间地对接协同渠道,强化跨地区、跨部门、跨层级堵点发现解决、政务服务协同、业务需求对接、经验交流分享等,推动一体化协同发展。各地区各有关部门要加强政务服务平台日常运营和运维工作,加大建设和运营经费保障力度,不断丰富平台功能、优化服务内容,增强用户使用黏性,健全平台安全管理制度,提升平台技术防护能力,确保平台安全稳定运行。
四、做好制度支撑,建立健全效能提升保障机制
(十一)健全政务服务法规制度和标准规则迭代机制。加强国家层面“一网通办”相关法规制度研究,固化政务服务效能提升经验做法,加强制度保障。围绕政务服务改革需要,各地区各有关部门要推进现有法规、规章和规范性文件立改废释工作。围绕创新政务服务、提高“一网通办”水平,按照“急用先行、分批推进”的方式建立健全政务服务效能提升标准规范体系,加强政务服务标准化、规范化建设。
(十二)健全政务服务评估评价机制。持续做好一体化政务服务能力第三方评估工作,以企业和群众获得感为第一评价标准,推动政务服务从政府供给导向向企业和群众需求导向转变。强化数据采集、无感评估、实时监测,提升评估方法的科学性和客观性,切实减轻基层负担,杜绝数据造假和数字形式主义。加强评估结果运用,及时反馈评估发现的问题,推广先进经验。各地区各有关部门应以推动政务服务效能提升为导向,完善以评估促问题整改、以评价促服务优化的工作闭环。
(十三)健全数字素养能力提升机制。依托全民数字素养与技能发展培育体系,创新政务服务人才引进、培养、选拔和评价机制,壮大数字化专业人才队伍,提升群众使用政务服务平台的技能。常态化开展政务服务培训交流,持续提升干部队伍数字思维、数字技能和数字素养,为持续提升政务服务效能提供坚实保障。各地区各有关部门可通过社区和专业服务机构等开展面向不同群体,特别是老年人、残疾人等特殊群体运用智能技术的教育培训、知识讲座,全方位增强群众便捷获取政务服务能力。
各地区各有关部门要高度重视,健全完善政务服务效能提升常态化工作机制,加强组织领导和统筹协调,细化任务分工,压实工作责任,适时出台政策措施,持续优化各级政务服务平台功能和服务,抓好督促落实,加强经费和人员保障,切实保障各项机制高效运行,对标借鉴典型经验做法,推出更多利企便民举措,不断提升企业和群众的获得感和满意度。
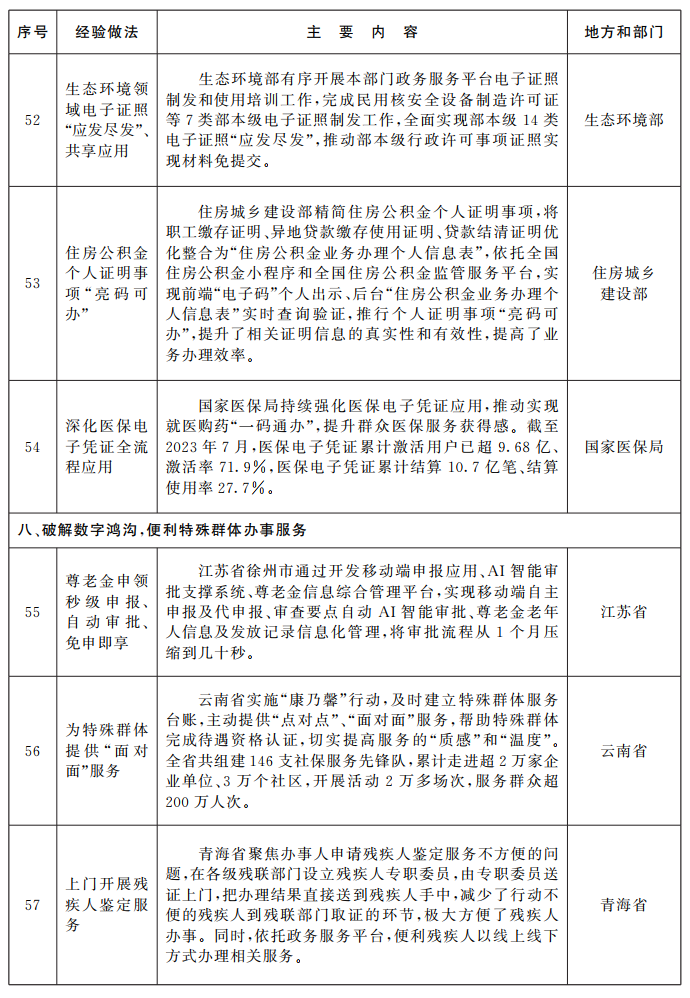
附件:政务服务效能提升典型经验案例
国务院办公厅
2023年8月18日
(此件公开发布)
附件
政务服务效能提升典型经验案例